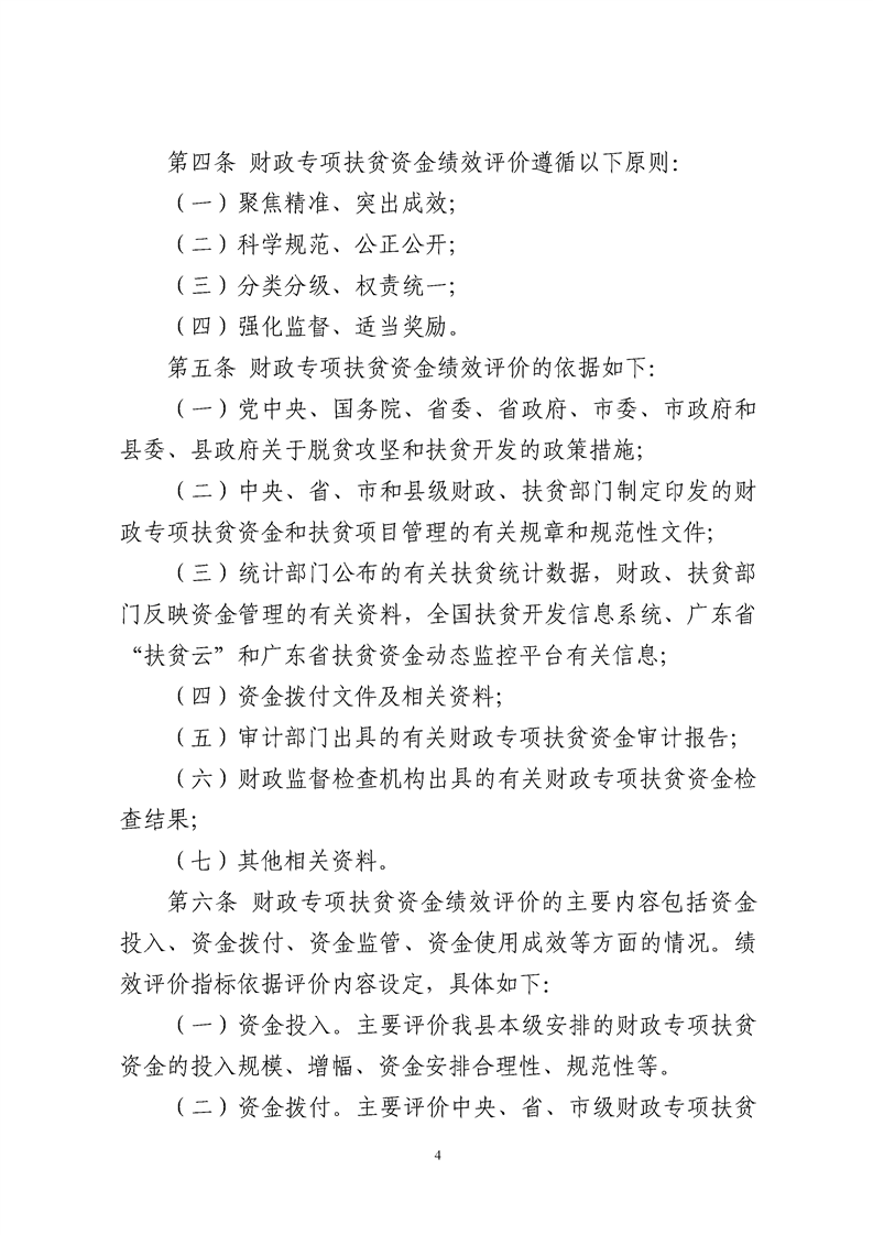
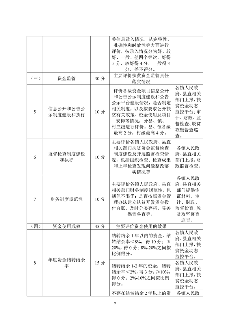
扶贫资金政策专栏
- 2018-08-03 关于下达2018年中央残疾人事业发展补助资金的通知
- 2018-07-31 山财教[2018]72号 关于下达2018年中央追加农村义务教育薄弱学校改造补助资金的通知
- 2018-07-30 山财教[2018]67号 关于下达2018年国家助学贷款中央奖补资金的通知
- 2018-06-22 关于下达精准扶贫精准脱贫新增贫困户产业发展资金的通知
- 2018-06-15 山财教[2018]49号 关于下达2018年补充提高小规模小学和教学点公用经费补助资金的通...
- 2018-06-14 山财教[2018]48号 关于提前下达2018年中职学校国家助学金的通知
- 2018-06-12 关于2018年中央和省级少数民族发展资金分配方案公告
- 2018-06-08 关于下达2018年第二批中央财政专项扶贫资金(扶贫发展支出方向)的通知
- 2018-06-08 山财教[2018]41号 关于下达2018年中小学校舍维修改造中央追加资金的通知
- 2018-06-08 山财教[2018]40号 关于清算下达2018年城乡义务教育公用经费省补助资金的通知
- 2018-06-07 关于下达2018年省级精准扶贫精准脱贫资金的通知
- 2018-05-25 关于提前下达2018年中职学校年学费补助资金的通知
- 2018-05-09 关于2018年度第一批广州市对口帮扶连山开发资金到账的通知
- 2018-05-03 关于下达2018年新时期精准扶贫市级配套有关专项资金的通知
- 2018-04-02 关于下达2018年建档立卡学生免费和生活费补助资金的通知
- 2018-03-28 关于下达2018年残疾人事业发展中央补助资金的通知
- 2018-03-26 关于印发《连山壮族瑶族自治县财政专项扶贫资金绩效评价办法》的通知
- 2018-02-28 关于印发《连山壮族瑶族自治县扶贫资金公告公示的通知》
- 2018-02-28 山贫办〔2018〕5号-关于印发《连山壮族瑶族自治县扶贫资金公告公示制度》的通知
- 2018-02-08 关于印发《连山壮族瑶族自县脱贫攻坚项目库建设实施方案》的通知.
首页
政务动态
政务公开
政民互动
政务服务



粤公网安备
44182502000001号

